A misclassified ticket might seem like a small error—until it snowballs into an SLA breach, an unresolved customer complaint, or hours of wasted agent effort. Without structured classification, support teams operate in the dark, struggling to route tickets correctly, analyze trends, or scale effectively.
In this post, we explore why classifying Zendesk tickets is essential for transforming support efficiency. We’ll examine how leveraging custom fields and dynamic, conditional logic converts scattered data into clear, actionable insights. Through real-world examples and proven best practices, we reveal how a robust ticket taxonomy not only improves diagnostic and escalation processes but also streamlines overall workflows.
As support teams mature, advanced classification becomes a strategic imperative for scaling operations and enhancing customer satisfaction. Join us as we unpack the challenges of unstructured ticketing and offer innovative strategies to build a robust support framework that benefits agents, delights customers, and drives business success. Discover how smart classification can be the catalyst for transformative change in your support operations.
The Problem with Unstructured Ticketing
The Hidden Cost of Misclassified Tickets
Misclassified tickets might seem like a minor inconvenience, but they can severely impact the efficiency of your support team. Without a structured classification system, tickets often get misrouted, leading to longer resolution times and increased manual work for agents. This inefficiency trickles down to the customer experience, resulting in frustration, unnecessary back-and-forth, and lower satisfaction scores.
A poorly categorized ticket disrupts workflows, making it difficult to assign the right agent, track performance accurately, or generate actionable insights from reports. Without a structured ticketing approach, support teams struggle to scale, and customers feel the consequences.
How Misclassification Slows Resolution Time
Poor ticket classification creates bottlenecks that slow down the resolution process:
- Misrouted Tickets: If a technical issue ticket is mistakenly categorized as a billing inquiry, it gets assigned to the wrong team, delaying resolution.
- Manual Reassignments: Agents waste time identifying and rerouting misclassified tickets instead of solving issues.
- Data Gaps: Inconsistent ticket classification prevents teams from identifying trends, making it harder to improve workflows.
- Longer Customer Wait Times: Delays in routing mean customers wait longer for a resolution, negatively impacting satisfaction scores.
The Data Accuracy Problem
Accurate reporting is essential for optimizing support operations, but unstructured ticketing distorts key performance indicators (KPIs):
- Unreliable SLA Compliance Tracking: If tickets aren’t categorized correctly, it’s difficult to measure whether SLAs are being met.
- Inconsistent Analytics: Support teams rely on data to improve processes, but misclassified tickets create gaps in performance reporting.
- Poor Trend Identification: Without structured categories, identifying recurring issues becomes challenging, preventing proactive problem-solving.
Real-World Examples of Unstructured Ticketing Issues
Misclassification in ticketing can cause delays, inefficiencies, and increased costs. Here are some common scenarios:
- Tickets Routed to the Wrong Team: A software bug is mistakenly categorized under General Inquiry, sending it to the wrong team. Engineers don’t see it in time, delaying the fix.
- Poor Context Due to Incomplete Data: Ticket triggers fail when required fields are missing or contain incorrect values. Without structured classification, automation breaks, forcing agents to manually reroute tickets, increasing frustration and resolution time.
- Inconsistent Categorization Across Similar Issues: Multiple tickets about the same recurring problem (e.g., login failures) are categorized differently. This inconsistency prevents the support team from identifying trends and implementing systemic fixes, leading to avoidable repeat issues.

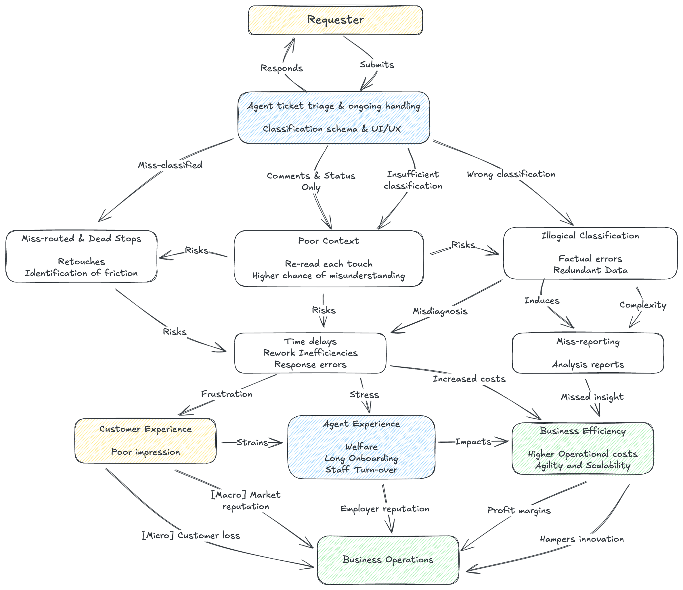
How Misclassification in Ticketing Impacts Support Operations
Operational Risks & Business Impact
As shown in the diagram “How Misclassification in Ticketing Impacts Support Operations”, these inefficiencies accumulate, the downstream effects extend beyond ticket resolution:
- Customer Experience Suffers → Frustrated users, poor impressions, and increased churn.
- Agent Experience Declines → Higher stress, increased onboarding times, and staff turnover.
- Business Efficiency Drops → Higher operational costs, reduced agility, and missed insights.
- Market Reputation Weakens → Long-term damage to brand trust and innovation.
To mitigate these risks, teams must rethink ticket classification strategies. In the next section, we’ll explore best practices for refining classification structures, leveraging custom fields, and streamlining escalation workflows for a more efficient Zendesk system.
Rethinking Ticket Classification
Why Ticket Classification Matters
Effective ticket classification is more than just labeling issues—it’s about streamlining support operations, ensuring tickets reach the right agents quickly, and unlocking valuable insights for continuous improvement.
A well-structured classification system enables:
- Faster Resolution Times – Agents handle tickets they’re best suited for, reducing misroutes and manual reassignments.
- Smarter Automation – Proper categorization triggers the right workflows, reducing repetitive tasks.
- Accurate Analytics – Clean data provides meaningful insights into customer pain points and agent performance.
Without structured classification, support teams waste time navigating ticket chaos instead of solving customer issues.
Best Practices for Leveraging Zendesk Custom Fields
Zendesk’s custom fields allow teams to capture specific, structured data for each ticket. However, improper implementation can lead to data inconsistencies and poor usability.
How to Set Up Effective Custom Fields:
- Identify Essential Ticket Data
- Define mandatory fields that agents or customers must complete (e.g., issue type, priority, product category). Ensure that agents and customers capture only the most critical information to drive efficient support workflows.
- Standardize Field Inputs
- Use dropdowns, checkboxes, and radio buttons instead of free text or unstructured tags to maintain consistency.
- Reduce errors by implementing predefined options for common queries.
- Use Conditional Fields
- Show relevant fields dynamically based on previous selections (e.g., selecting "Billing Issue" prompts options like "Refund Request" or "Subscription Change").
- Regularly Audit and Optimize Fields
- Remove outdated or redundant fields that no longer serve a purpose.
- Analyze field usage reports to determine whether adjustments are needed.
- Work Backwards from the Report Specifications
- Establish that you are collecting the correct data in the proper format.
- Ensure that custom fields align with reporting and analytics needs to drive actionable insights.
Implementing structured, dynamic fields ensures that every ticket is routed correctly, reducing manual intervention.
How Classification Aids in Diagnostics and Escalations
When tickets are categorized correctly, support teams gain valuable diagnostic data, leading to:
- Quicker root cause identification – Recurring ticket trends help pinpoint product or service issues.
- Efficient agent allocation – High-complexity tickets are automatically escalated to experienced agents.
- Proactive issue resolution – Identifying patterns allows businesses to address common problems before they escalate.
- Quick and faster understanding of the ticket context- With correct classification, key context details are immediately visible. This means that support agents don’t have to read through lengthy comment threads to grasp the essence of the problem.
- Dynamic refinement - Cascading field display in steps helps lead the agent down a diagnostic pathway.
A structured classification system ensures that tickets are routed correctly, context is preserved, and agents can efficiently resolve issues. The diagram below outlines how a well-defined ticketing workflow enhances agent triage, resolution, and reporting processes.

Optimizing Ticket Classification for Better Support Efficiency
The Role of Dynamic, Conditional Fields in Classification
Traditional ticket classification methods often fall short when dealing with complex or evolving customer issues. Most Zendesk ticket forms rely on a rigid set of predefined fields. But customers don’t categorize their own issues perfectly—forcing agents to spend valuable time manually recategorizing misclassified tickets. A more adaptive approach is needed. This inefficiency can be addressed through dynamic, conditional fields that adapt based on user inputs.
How Conditional Logic Enhances Classification:
- Adaptive Data Collection: Fields and Field Option Values dynamically appear or change based on customer responses, ensuring only relevant details are requested.
- Reduced Manual Corrections: Eliminates the need for agents to request missing information after ticket submission.
- Faster Resolution Times: With structured, pre-validated ticket data, tickets are routed more accurately from the start.
- Enhanced Requester Guidance: By prompting customers to provide structured and complete information on web forms, conditional logic ensures that critical context is captured from the outset—leading to quicker, more precise resolutions.
For example, if a customer selects "Billing Issue" as their problem type, a conditional field can prompt them to specify "Refund Request" or "Payment Failure", ensuring a precise classification.
Integrating a Robust Taxonomy into Zendesk Workflows
A well-defined ticket taxonomy helps support teams categorize and resolve issues faster by providing clear, multi-level categorization. Unlike a free-form tag folksonomy—where agents might apply varied, inconsistent labels—a structured taxonomy ensures uniformity and precision. This consistency not only streamlines workflows but also enhances reporting accuracy, enabling teams to identify trends, diagnose issues, and measure performance reliably. By integrating multi-level categorization, teams can streamline workflows and improve reporting accuracy.
Steps to Implement an Effective Ticket Taxonomy:
- Define Core Categories: Start with broad categories such as Technical Support, Billing, Account Management, and General Inquiries.
- Establish Subcategories: Break down each category into more granular classifications, such as API Errors, Subscription Changes, or Password Resets.
- Implement Standardized Tags: Use consistent tags that align with business priorities and reporting needs.
- Automate Routing Based on Taxonomy: Configure automated workflows that leverage the established taxonomy to direct tickets to the appropriate teams. This ensures that each ticket is handled by agents with the right expertise, improving response times and overall support efficiency.
- Continuously Refine Categories: Regularly analyze ticket trends and adjust classifications to reflect common issues. Update it by adding new fields or subcategories as needed.
- Preserve Historical Data Integrity: When refining or updating your taxonomy, avoid removing fields or field values from the system. Doing so can result in the loss of historical data visibility in audit logs and may disrupt existing rule conditions and reports. Instead, implement solutions that hide outdated or deprecated values from day-to-day use while retaining them for historical analysis.
Enhancing the Process with Cloudset Formset
While Zendesk’s native classification features and conditionality offer a good starting point, Cloudset Formset takes classification to the next level with dynamic, condition-based fields and advanced customization options.
How Formset Enhances Zendesk Ticket Classification
Formset improves Zendesk ticket classification by dynamically adapting ticket fields based on customer inputs and business logic. With advanced selection conditions, it ensures that relevant fields appear only when necessary, reducing manual data entry errors and optimizing ticket resolution workflows.
Smart, Dynamic Form Logic
Formset supports multiple AND/OR driving conditions within a rule, allowing businesses to configure complex selection scenarios. This ensures that customers provide accurate and relevant details upfront, minimizing unnecessary follow-ups. Additionally, granular field completion validation ensures that specific fields appear only when required, improving the overall data capture process.
Key Benefits:
✔️ Reduces redundant and unnecessary fields
✔️ Improves data accuracy and ticket classification
✔️ Lowers manual intervention by support agents
Role-Based & Context-Aware Fields
Formset introduces expanded selection methods, including Brands, Groups, Forms, Actors, and Roles, to create more tailored user experiences. This allows ticket fields to adapt dynamically based on the submitter’s role—whether it's an end-user, internal agent, or a specialized support team.
Example Use Cases:
- End-users see a simplified ticket form with only essential fields.
- Agents handling technical issues get additional structured fields based on product or service type.
- Global organizations can segment fields by region or department, ensuring relevant inputs based on business processes.
Transitioning to a Smarter Ticket Classification Strategy
By embracing dynamic fields, structured taxonomies, and intelligent workflows, businesses can create a scalable and efficient support system. These advanced approaches empower support teams to focus on high-value interactions instead of manual ticket sorting and reassignments.
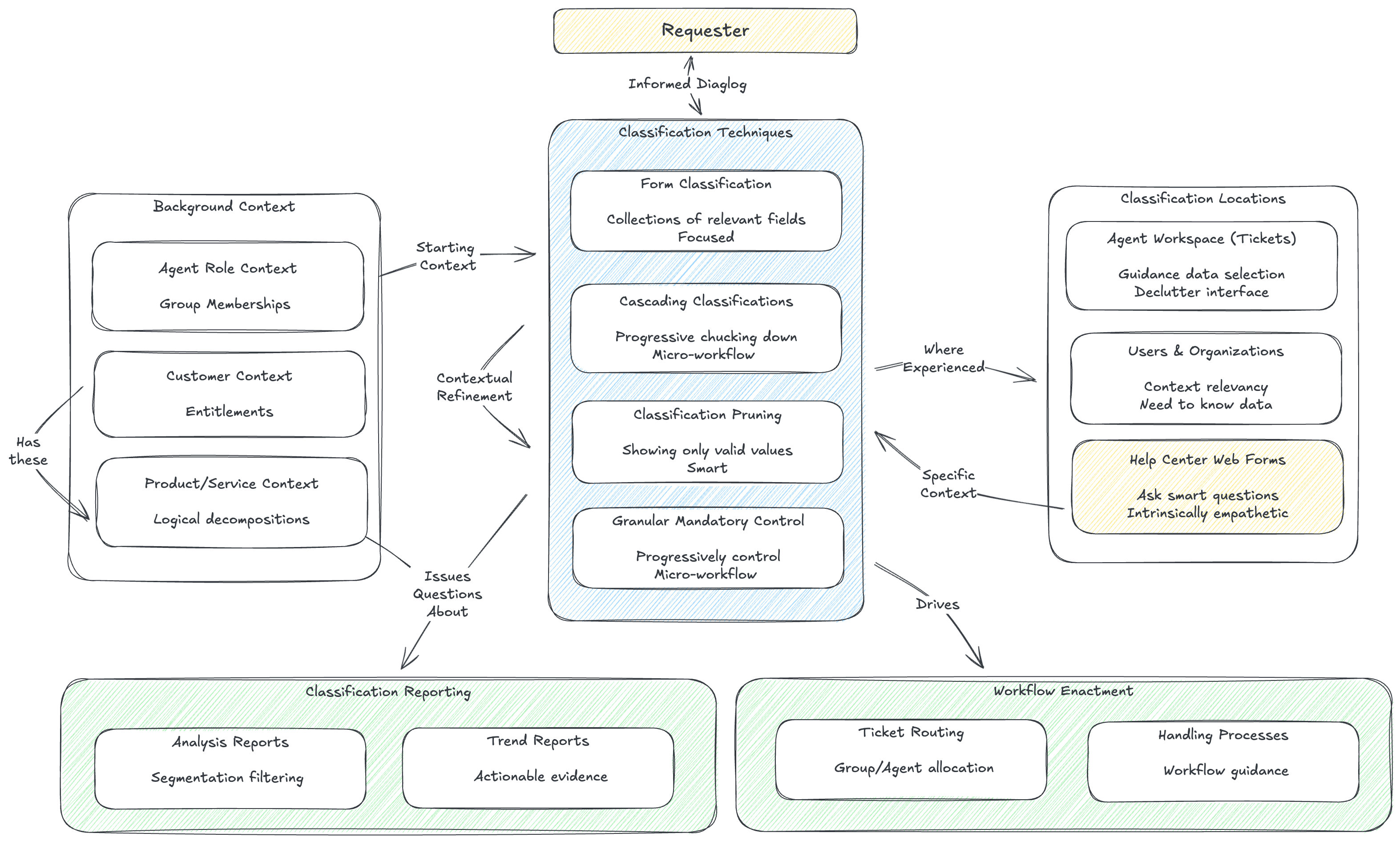
An effective classification system begins with understanding the background context of requests, followed by structured classification techniques that refine and guide the process. The following diagram illustrates key classification techniques and their role in refining support workflows, improving data structuring, and enhancing automation. Understanding how background context and classification locations interact with these techniques ensures smarter ticket handling and better insights.

A structured approach to classification techniques, integrating background context, progressive refinement, and workflow execution to enhance ticket handling and decision-making.
The Business Benefits of a Smart Classification System
1. Improved Data Quality and Actionable Insights
Effective ticket classification does more than just streamline daily operations—it enhances the quality of customer support data. When tickets are categorized accurately, businesses can extract more meaningful insights, identify trends, and make data-driven decisions.
- Accurate Reporting: Misclassified tickets lead to unreliable reports, making it difficult to track performance metrics like resolution time and agent workload. A structured classification system ensures that every ticket is tagged correctly, resulting in precise reporting.
- Better Trend Analysis: Identifying recurring issues becomes easier when tickets are grouped logically. For instance, tracking the number of “billing errors” over time can help support teams proactively address common pain points.
- Informed Business Decisions: With better data visibility, leadership teams can allocate resources effectively, prioritize common support issues, and refine their overall customer experience strategy.
2. Enhanced Workflow Automation and Reduced Manual Effort
Smart ticket classification is the foundation for automation. When tickets are categorized correctly from the start, automation rules function more effectively, reducing manual work for agents and improving overall efficiency.
- Automated Ticket Routing: With a well-structured taxonomy, Zendesk workflows can route tickets directly to the appropriate teams. No more misrouted tickets that require manual reassignment.
- Trigger-Based Actions: Proper classification enables automated actions like sending confirmation emails, escalating urgent issues, or assigning priority levels based on ticket type.
- Faster Resolutions: When agents receive well-categorized tickets, they spend less time deciphering the issue and more time solving it. This results in a smoother, more efficient support process.
3. ROI: Better Reporting, Trustworthiness, Faster Resolutions, and Lower Costs
Ticket misclassification isn’t just an operational issue—it’s a cost center. Every minute spent manually reassigning tickets, every missed opportunity for automation, and every SLA breach due to routing errors compounds into avoidable expenses. A structured classification system recoups these losses by driving efficiency at scale.
Additionally, asking relevant questions during interactions significantly enhances perceived value and trustworthiness by demonstrating empathy, reducing frustration, building collaborative relationships, and implicitly ensuring quality.
Key Benefits:
- When classification is structured, agents spend less time reassigning tickets and more time solving issues, leading to faster resolutions.
- Customers benefit from shorter wait times and a smoother experience, improving overall satisfaction.
- Businesses, in turn, benefit from cleaner data insights, optimized workflows, and reduced operational costs. The impact extends beyond daily support tasks. Classification directly influences long-term performance and customer loyalty.
Conclusion
Zendesk ticket classification isn’t just about organizing data, it’s a strategic approach to enhancing customer service efficiency, improving data accuracy, and enabling automation. Ask smarter questions, get better answers—by refining classification structures, businesses can:
- Unlock valuable insights that drive better decision-making.
- Automate workflows that reduce manual effort and improve response times.
- See tangible ROI through cost savings and increased customer satisfaction.
Businesses that rethink their classification strategies don’t just improve efficiency—they future-proof their support operations. Whether through better taxonomy design, dynamic fields, or intelligent automation, small shifts in classification create measurable gains. If you’re looking to take the next step, explore how Cloudset Formset enhances ticket categorization while integrating seamlessly into Zendesk workflows. A well-structured system is the key to transforming support efficiency, improving customer experiences, and driving measurable business growth.

