Enhancing Zendesk Agent Welfare: Strategies for a Healthier, More Productive Support Team
Are your support agents struggling with high ticket volumes and confusing workflows?
Burnout, stress, and declining productivity are common challenges in fast-paced Zendesk environments. To retain top talent and improve customer satisfaction, it's essential to prioritize agent welfare. By streamlining processes, reducing cognitive load, and providing real-time workflow guidance, support leaders can help teams perform at their best.
In this blog, we’ll explore effective strategies for improving agent wellbeing, from optimizing Zendesk workflows to leveraging intelligent solutions like Cloudset Flowset. Discover how a well-supported team leads to faster resolutions, higher satisfaction, and long-term success.
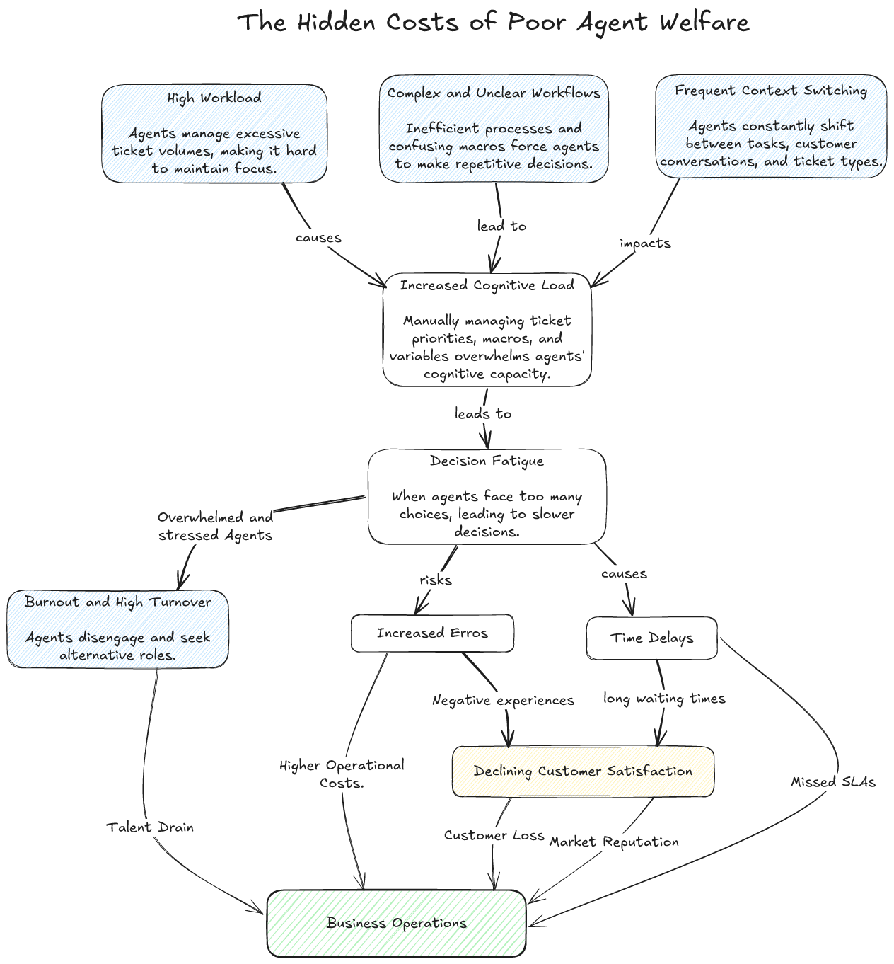
The Hidden Costs of Poor Agent Welfare
In high-pressure support environments like Zendesk, agent welfare often takes a backseat to ticket resolution speed and customer satisfaction. However, neglecting agent wellbeing leads to burnout, higher turnover, and declining performance. Understanding the root causes of agent stress is the first step toward creating a healthier, more productive support team.
How High Workload and Inefficient Workflows Contribute to Burnout
Support agents face mounting pressure from:
- High ticket volumes and tight SLAs.
- Complex Zendesk macros and unclear ticket handling processes.
- Constant context-switching between tasks and customer conversations.
Without clear workflows or adequate guidance, agents are forced to make repetitive decisions, leading to decision fatigue and errors. Over time, this results in reduced productivity and job dissatisfaction.
The Role of Cognitive Load in Agent Turnover
When agents have to manually manage ticket prioritization, macro selection, and variable handling, it overwhelms their cognitive capacity. This not only slows resolution times but also diminishes job satisfaction.
For example, an agent handling technical support tickets may struggle to identify the right macro or escalation path for a complex issue. Without structured guidance, they waste time searching for information and second-guessing their actions, increasing frustration and reducing efficiency.
Common Challenges Faced by Zendesk Agents
- High Ticket Volumes: Managing hundreds of tickets daily without proper workflow automation causes fatigue and errors.
- Confusing Macros and Variables: Agents often struggle to select the correct macro at the right stage of the ticket lifecycle, resulting in incomplete responses and delays. For example, an agent handling refunds may need to toggle between multiple macros for different refund policies, leading to errors.
- Lack of Real-Time Guidance: Without dynamic task management, agents spend valuable time manually identifying the next steps in the resolution process.
Intuitive workflows and intelligent support tools help reduce cognitive load and improve agent well-being. In the next section, we'll explore how smart workflows and guided assistance can transform the agent experience in Zendesk.
.png?width=1264&height=1362&name=Agent-Welfare-blog-diagrams%20(1).png)
Rethinking Agent Support with Smart Workflows
In high-pressure support environments, inefficient workflows can lead to agent fatigue and burnout. Without clear processes, agents must manually track tickets, search for macros, and determine escalation paths, adding unnecessary stress to their daily workload.
By rethinking the structure of Zendesk workflows and integrating real-time guidance tools like Cloudset Flowset, support teams can enhance overall productivity and agent welfare.
Designing Intuitive Workflows
A streamlined workflow is essential for reducing confusion and ensuring that agents can handle tickets efficiently. Key strategies include:
- Clear Ticket Categorization: Group tickets based on issue type, priority, or customer profile to ensure the right agent handles the right problem. As discussed in our blog ‘Why Classifying Zendesk Tickets is Essential for Support Efficiency’, accurate classification plays a crucial role in capturing ticket context, which in turn drives better workflow automation and decision-making.
- Context-Driven Guidance: Instead of requiring agents to search for macros—risking errors or selecting the wrong one—Cloudset Flowset intelligently surfaces the correct macro at the right stage of the workflow, ensuring accuracy and reducing cognitive load.
- Step-by-Step Guidance: Implement sequential workflows that guide agents through each phase of ticket resolution.
For example, separating technical troubleshooting from billing inquiries allows agents to stay focused and avoid unnecessary context switching.
Reducing Decision Fatigue with Smart Automation
When agents are faced with too many decisions during ticket handling, their performance can suffer. Smart workflows can ease this burden by:
- Automating Routine Actions: Trigger automated responses or ticket escalations based on predefined conditions.
- Real-Time Data Collection: Display only relevant fields based on ticket type to prevent information overload.
- Error Prevention: Use conditional logic to validate data and prevent mistakes before submission.
By embedding these elements into the workflow, support teams can help agents stay focused and make better decisions under pressure.
Real-Time Task Management and Support
Real-time guidance improves efficiency and reduces agent frustration by:
- Activity Tracking: Allow agents to see the current status of the ticket and the next steps.
- Collaborative Task Handling: Enable multiple agents to work on different aspects of the same ticket without duplication of effort.
- Visibility into Related Tickets: Track the status of parent and child tickets for better context and faster resolution.
In the next section, we’ll explore how agent workflow assistants can further improve efficiency and well-being.
The Role of Agent Workflow Assistants
In the demanding environment of customer support, agents often juggle high ticket volumes, complex workflows, and ever-evolving customer needs. This leads to cognitive overload, errors, and ultimately, burnout. An Agent Workflow Assistant streamlines processes, reduces mental strain, and improves efficiency.
What is an Agent Workflow Assistant?
An Agent Workflow Assistant is a tool that provides real-time, step-by-step guidance throughout the entire lifecycle of a ticket. It helps agents stay on track, manage tasks efficiently, and avoid the confusion that often comes with complex Zendesk environments.
Why is it Essential for Agent Welfare?
When agents lack clear workflows, they often spend valuable time figuring out which macros to use, when to fill in variables, and how to escalate tickets. This not only slows down resolution times but also leads to frustration and fatigue. An Agent Workflow Assistant addresses these pain points by:
- Reducing cognitive load: Agents no longer have to memorize complex processes or manually search for macros.
- Ensuring accuracy: Built-in guidance notes and validity checks prevent errors and incomplete data.
- Boosting confidence: With clear, step-by-step support, agents feel more in control of their tasks.
- Fewer Errors – Workflows dynamically adapt, ensuring the correct actions are taken every time.
How Cloudset Flowset Enhances Workflow Assistance
Cloudset Flowset serves as an intelligent Agent Workflow Assistant designed specifically for Zendesk environments and offers powerful features that improve agent productivity and reduce stress:
- Dynamic, Step-by-Step Guidance:
Support agents often waste time searching for the right macros, ticket fields, or escalation processes. Cloudset Flowset eliminates this by providing real-time, contextual instructions throughout the ticket lifecycle. - Intelligent Form Control to Minimize Errors:
Manually updating ticket fields increases the risk of missing key details or selecting the wrong values. Cloudset Flowset dynamically adjusts which fields agents see, what’s required, and what’s prefilled, ensuring accuracy without additional effort. - Choreographed Field Editing for Smoother Escalations:
Agents frequently switch between different workflows when escalating a ticket. Cloudset Flowset prevents confusion by displaying only the relevant forms and sub-forms based on previous ticket decisions, maintaining context across teams. - Current Activity Focus:
The assistant highlights the current activity within the workflow and the tasks that need to be completed. If an agent switches tasks or steps away, Flowset remembers their progress, allowing them to return without losing context. - Guidance Notes and Validity Checks:
To prevent incomplete or incorrect data entries, Cloudset Flowset provides real-time guidance messages and enforces mandatory field completion where necessary. - Support for Complex Workflow Patterns:
Cloudset Flowset supports multiple sequential activities, parallel activities, and conditional pathways. This allows teams to handle complex ticket scenarios, such as escalations or multi-team collaborations, with ease.
The Bottom Line
Cloudset Flowset is more than just a productivity tool—it’s a strategic solution for reducing cognitive load, improving accuracy, and streamlining workflows. By simplifying complex processes, support teams can prevent burnout, boost morale, and enhance customer experiences
For support leaders looking to build a healthier, more productive Zendesk environment, integrating an intelligent workflow assistant is the next logical step.
Building a Culture of Support and Continuous Improvement
Fostering a supportive environment and continuously optimizing workflows are key to enhancing agent welfare in Zendesk environments. When support teams feel empowered and processes are streamlined, performance improves, and burnout decreases. Here's how to achieve this balance:
Measuring Agent Welfare and Performance
Tracking the right metrics is crucial for identifying inefficiencies and understanding agent well-being. Key performance indicators (KPIs) to monitor include:
- First Response Time (FRT): Measures how quickly agents engage with tickets. A faster FRT indicates a well-structured workflow.
- Resolution Time: Tracks the average time taken to resolve customer issues. Shorter resolution times reflect efficient ticket handling and reduced cognitive load.
- Customer Satisfaction (CSAT) Score: Captures customer feedback on agent performance and service quality.
- Agent Satisfaction Surveys: Regularly collecting feedback from agents helps identify pain points and areas for improvement.
Gathering Agent Feedback
Direct input from agents is invaluable for refining workflows, addressing bottlenecks, and ensuring that support processes evolve with real-world challenges. Beyond just collecting feedback, actively involving agents in maintaining and improving workflow designs fosters a sense of ownership, appreciation, and engagement. When agents contribute to fixing broken workflows, they feel heard, valued, and empowered—leading to higher morale and improved adoption of process changes.
Encourage open communication and agent involvement through:
- Regular check-ins: Hold weekly or biweekly team meetings to discuss challenges and suggestions.
- Anonymous feedback channels: Allow agents to share concerns without fear of judgment.
- Post-ticket reviews: Assess the handling of complex tickets to identify areas for improvement.
Ongoing Training and Support Strategies
Continuous learning ensures agents stay up-to-date with Zendesk’s evolving features and best practices. Effective strategies include:
- Interactive training sessions: Conduct hands-on workshops on workflow optimization and ticket management.
- Mentorship programs: Pair new agents with experienced mentors for guidance and support.
- Knowledge base access: Maintain a centralized resource for quick reference on processes and troubleshooting.
Regular Workflow Audits
Conduct periodic reviews to assess the effectiveness of current workflows and make data-driven improvements. Key actions include:
- Analyzing ticket routing patterns: Identify misrouted tickets and adjust group assignments.
- Monitoring agent performance data: Use Zendesk’s reporting tools to spot inefficiencies.
- Updating automation rules: Ensure that triggers and macros align with evolving customer needs.
Creating a Supportive Work Environment
A positive team culture plays a critical role in agent well-being. Foster collaboration and support through:
- Flexible schedules: Allow agents to manage workloads and avoid burnout.
- Recognition programs: Acknowledge high performers and celebrate team successes.
- Mental health resources: Offer access to counseling and stress management programs.
By prioritizing continuous improvement and agent support, organizations can create a healthier, more productive support team while enhancing customer satisfaction.
Conclusion
Enhancing agent welfare in Zendesk environments isn’t just about improving ticket resolution times—it’s about fostering a sustainable, supportive work environment where agents can thrive. By addressing the hidden costs of poor workflows, implementing smarter, intuitive processes, and leveraging workflow assistants for real-time guidance, support teams can significantly reduce cognitive load and prevent burnout.
Furthermore, building a culture of continuous improvement through regular feedback loops and performance tracking allows teams to stay agile and responsive to evolving customer needs. When agents feel supported and empowered, they perform better, leading to higher customer satisfaction and long-term retention.
Now is the time for support leaders to re-evaluate their processes and adopt innovative solutions that prioritize agent well-being while driving operational efficiency.

An introductory guide to inbound marketing
Get to grips with marketing in the digital age
Lorem ipsum dolor sit amet, consectetur adipiscing elit. Suspendisse varius enim in eros elementum tristique. Duis cursus, mi quis viverra ornare, eros dolor interdum nulla, ut commodo diam libero vitae erat.
Download Guide